Sweeteners may age your brain faster
Artificial sweeteners and their association with brain ageing

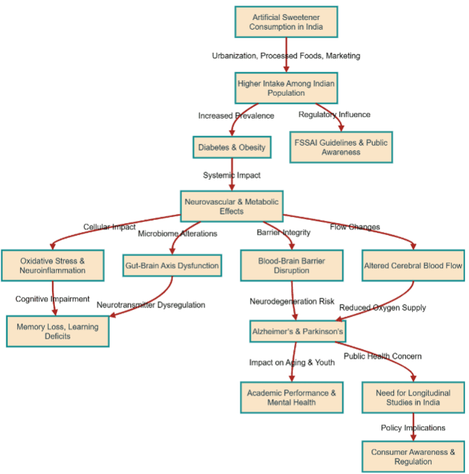
Artificial sweeteners are being used in every sweet product that you purchase off the shelves. These sweeteners may also be used on the table in day-to-day life. They are considered a better alternative to sucrose, which may lead to diabetes and insulin resistance. What if not enough research was done to understand the long-term effects of such sweeteners?
Artificial sweeteners are artificially created sweetening agents that may be synthesized as an alternative to sucrose, which may have a higher chance of causing systemic diseases like diabetes and obesity. These sweeteners are 10-100 times sweeter than sucrose, with fewer calories, and are thought to have no adverse effects. These sweeteners include xylitol, sorbitol, aspartame, erythritol, etc.
Recent studies have shown that artificial sweeteners have a 62% increased chance of cognitive deprivation, which may be equivalent to 1.6 years of brain aging.
This decreased cognitive capacity may lead to memory loss, dementia, Alzheimer’s, and other cognitive developmental issues. It has also been associated with increased risk in diabetes patients due to them being more immunocompromised and vulnerable. It leads to increased inflammation and a shift in the gut-brain axis.

Create awareness
Avoid sugar substitutes
Avoid artificial beverages
Substitute with fruits, honey, and yogurt
Substitute with natural flavoring like cinnamon, dried fruits
Make homemade juices and snacks
Reduce sugar consumption and adapt your palate
Increase intake of prebiotic diet like onions, legumes, oats, and bananas


Artificial sweeteners are being used in every sweet product that you purchase off the shelves. These sweeteners may also be used on the table in day-to-day life. They are considered a better alternative to sucrose, which may lead to diabetes and insulin resistance. What if not enough research was done to understand the long-term effects of such sweeteners?
Artificial sweeteners are artificially created sweetening agents that may be synthesized as an alternative to sucrose, which may have a higher chance of causing systemic diseases like diabetes and obesity. These sweeteners are 10-100 times sweeter than sucrose, with fewer calories, and are thought to have no adverse effects. These sweeteners include xylitol, sorbitol, aspartame, erythritol, etc.
Recent studies have shown that artificial sweeteners have a 62% increased chance of cognitive deprivation, which may be equivalent to 1.6 years of brain aging.
This decreased cognitive capacity may lead to memory loss, dementia, Alzheimer’s, and other cognitive developmental issues. It has also been associated with increased risk in diabetes patients due to them being more immunocompromised and vulnerable. It leads to increased inflammation and a shift in the gut-brain axis.

Create awareness
Avoid sugar substitutes
Avoid artificial beverages
Substitute with fruits, honey, and yogurt
Substitute with natural flavoring like cinnamon, dried fruits
Make homemade juices and snacks
Reduce sugar consumption and adapt your palate
Increase intake of prebiotic diet like onions, legumes, oats, and bananas


Artificial sweeteners are being used in every sweet product that you purchase off the shelves. These sweeteners may also be used on the table in day-to-day life. They are considered a better alternative to sucrose, which may lead to diabetes and insulin resistance. What if not enough research was done to understand the long-term effects of such sweeteners?
Artificial sweeteners are artificially created sweetening agents that may be synthesized as an alternative to sucrose, which may have a higher chance of causing systemic diseases like diabetes and obesity. These sweeteners are 10-100 times sweeter than sucrose, with fewer calories, and are thought to have no adverse effects. These sweeteners include xylitol, sorbitol, aspartame, erythritol, etc.
Recent studies have shown that artificial sweeteners have a 62% increased chance of cognitive deprivation, which may be equivalent to 1.6 years of brain aging.
This decreased cognitive capacity may lead to memory loss, dementia, Alzheimer’s, and other cognitive developmental issues. It has also been associated with increased risk in diabetes patients due to them being more immunocompromised and vulnerable. It leads to increased inflammation and a shift in the gut-brain axis.

Create awareness
Avoid sugar substitutes
Avoid artificial beverages
Substitute with fruits, honey, and yogurt
Substitute with natural flavoring like cinnamon, dried fruits
Make homemade juices and snacks
Reduce sugar consumption and adapt your palate
Increase intake of prebiotic diet like onions, legumes, oats, and bananas


This is such a helpful post! Thanks for sharing these insights. Looking forward to more content like this.

Totally agree! The examples really helped clarify the concepts.

Great breakdown. I've been looking for something like this for a while.

This comment is pending approval.
Explore Topics
0%
Explore Topics
0%